ひぎり地区社会福祉協議会
トップ
<お知らせ>
団体概要
アクセス
わが街ひぎり・いきいき幸せプラン
地区社協の運営
かけはしの木
ひぎり地区社協の部会活動
部会活動状況
各部会の活動の様子
カフェ・ドリーム
地区ニュース「かけはし」
ひぎり地区イベントカレンダー
ひぎり地域ささえあい訪問だより
協働の活動
福祉講座(記録)
移動販売支援(記録)
ひぎり地区民児協との連携
ひぎり地区イベントの案内
小中学校との連携
特養ひぎり園との連携
ケアプラザとの連携
港南区社協との連携
お役立ち情報(介助)
地区の防犯・防災
ボランティア応募・問合せ
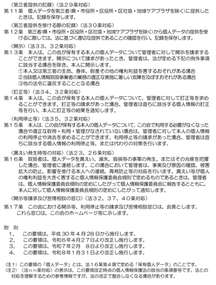
個人情報の取扱い
個人情報の取扱い
個人情報の取扱い
ひぎり地区社会福祉協議会は、関係者の皆様からお預かりした個人情報を保護するため、「ひぎり地区社会福祉協議会 個人情報取扱要領」で取り扱い方法を定め、個人情報に関する法令及びその他の規範を遵守いたします。
以下に「ひぎり地区社会福祉協議会 個人情報取扱要領」を示します。